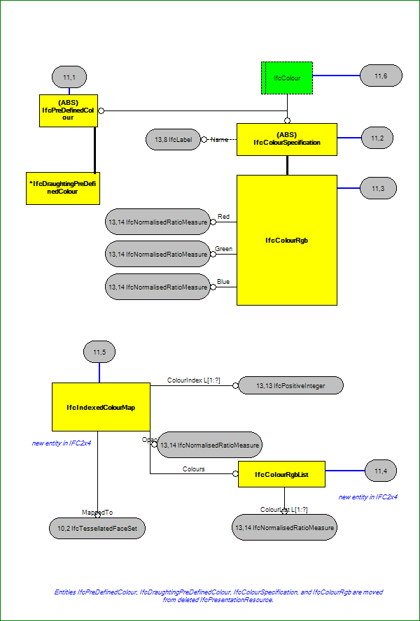
IfcPresentationAppearanceResource (11/28)

Navigate Navigate Navigate Navigate Navigate Navigate Navigate Navigate Navigate Navigate Navigate