6.1.3.1 IfcBeam
6.1.3.1.1 Semantic definition
An IfcBeam is typically a horizontal, or nearly horizontal, structural member that is capable of withstanding load primarily by resisting bending. It may also represent such a member from an architectural point of view. It is not required to be load bearing.
There are two main representations for beam occurrences:
- IfcBeam with IfcMaterialProfileSetUsage is used for all occurrences of beams, that have a profile defined that is swept along a directrix. The profile might change uniformly by a taper definition along the directrix. The profile parameter and its cardinal point of insertion can be fully described by the IfcMaterialProfileSetUsage. These beams are always represented geometricly by an 'Axis' and a 'SweptSolid' or 'AdvancedSweptSolid' shape representation (or by a 'Clipping' geometry based on the swept solid), if a 3D geometric representation is assigned.
- IfcBeam without IfcMaterialProfileSetUsage is used for all other occurrences of beams, particularly for beams with non-uniformly changing profile sizes along the sweep, or beams having only 'AdvancedBrep', 'Brep', or 'SurfaceModel' geometry, if a more parametric representation is not intended.
For any other longitudinal structural member, not constrained to be predominately horizontal nor vertical, or where this semantic information is irrelevant, the entity IfcMember should be used.
6.1.3.1.2 Entity inheritance
-
- IfcBeam
- IfcBearing
- IfcBuildingElementProxy
- IfcChimney
- IfcColumn
- IfcCourse
- IfcCovering
- IfcCurtainWall
- IfcDeepFoundation
- IfcDoor
- IfcEarthworksElement
- IfcFooting
- IfcKerb
- IfcMember
- IfcMooringDevice
- IfcNavigationElement
- IfcPavement
- IfcPlate
- IfcRail
- IfcRailing
- IfcRamp
- IfcRampFlight
- IfcRoof
- IfcShadingDevice
- IfcSlab
- IfcStair
- IfcStairFlight
- IfcTrackElement
- IfcWall
- IfcWindow
6.1.3.1.3 Attributes
| # | Attribute | Type | Description |
|---|---|---|---|
| IfcRoot (4) | |||
| 1 | GlobalId | IfcGloballyUniqueId |
Assignment of a globally unique identifier within the entire software world. |
| 2 | OwnerHistory | OPTIONAL IfcOwnerHistory |
Assignment of the information about the current ownership of that object, including owning actor, application, local identification and information captured about the recent changes of the object, |
| 3 | Name | OPTIONAL IfcLabel |
Optional name for use by the participating software systems or users. For some subtypes of IfcRoot the insertion of the Name attribute may be required. This would be enforced by a where rule. |
| 4 | Description | OPTIONAL IfcText |
Optional description, provided for exchanging informative comments. |
| IfcObjectDefinition (7) | |||
| HasAssignments | SET [0:?] OF IfcRelAssigns FOR RelatedObjects |
Reference to the relationship objects, that assign (by an association relationship) other subtypes of IfcObject to this object instance. Examples are the association to products, processes, controls, resources or groups. |
|
| Nests | SET [0:1] OF IfcRelNests FOR RelatedObjects |
References to the decomposition relationship being a nesting. It determines that this object definition is a part within an ordered whole/part decomposition relationship. An object occurrence or type can only be part of a single decomposition (to allow hierarchical strutures only). |
|
| IsNestedBy | SET [0:?] OF IfcRelNests FOR RelatingObject |
References to the decomposition relationship being a nesting. It determines that this object definition is the whole within an ordered whole/part decomposition relationship. An object or object type can be nested by several other objects (occurrences or types). |
|
| HasContext | SET [0:1] OF IfcRelDeclares FOR RelatedDefinitions |
References to the context providing context information such as project unit or representation context. It should only be asserted for the uppermost non-spatial object. |
|
| IsDecomposedBy | SET [0:?] OF IfcRelAggregates FOR RelatingObject |
References to the decomposition relationship being an aggregation. It determines that this object definition is whole within an unordered whole/part decomposition relationship. An object definitions can be aggregated by several other objects (occurrences or parts). |
|
| Decomposes | SET [0:1] OF IfcRelAggregates FOR RelatedObjects |
References to the decomposition relationship being an aggregation. It determines that this object definition is a part within an unordered whole/part decomposition relationship. An object definitions can only be part of a single decomposition (to allow hierarchical strutures only). |
|
| HasAssociations | SET [0:?] OF IfcRelAssociates FOR RelatedObjects |
Reference to the relationship objects, that associates external references or other resource definitions to the object.. Examples are the association to library, documentation or classification. |
|
| IfcObject (5) | |||
| 5 | ObjectType | OPTIONAL IfcLabel |
The type denotes a particular type that indicates the object further. The use has to be established at the level of instantiable subtypes. In particular it holds the user defined type, if the enumeration of the attribute PredefinedType is set to USERDEFINED. |
| IsDeclaredBy | SET [0:1] OF IfcRelDefinesByObject FOR RelatedObjects |
Link to the relationship object pointing to the declaring object that provides the object definitions for this object occurrence. The declaring object has to be part of an object type decomposition. The associated IfcObject, or its subtypes, contains the specific information (as part of a type, or style, definition), that is common to all reflected instances of the declaring IfcObject, or its subtypes. |
|
| Declares | SET [0:?] OF IfcRelDefinesByObject FOR RelatingObject |
Link to the relationship object pointing to the reflected object(s) that receives the object definitions. The reflected object has to be part of an object occurrence decomposition. The associated IfcObject, or its subtypes, provides the specific information (as part of a type, or style, definition), that is common to all reflected instances of the declaring IfcObject, or its subtypes. |
|
| IsTypedBy | SET [0:1] OF IfcRelDefinesByType FOR RelatedObjects |
Set of relationships to the object type that provides the type definitions for this object occurrence. The then associated IfcTypeObject, or its subtypes, contains the specific information (or type, or style), that is common to all instances of IfcObject, or its subtypes, referring to the same type. |
|
| IsDefinedBy | SET [0:?] OF IfcRelDefinesByProperties FOR RelatedObjects |
Set of relationships to property set definitions attached to this object. Those statically or dynamically defined properties contain alphanumeric information content that further defines the object. |
|
| IfcProduct (5) | |||
| 6 | ObjectPlacement | OPTIONAL IfcObjectPlacement |
This establishes the object coordinate system and placement of the product in space. The placement can either be absolute (relative to the world coordinate system), relative (relative to the object placement of another product), or constrained (e.g. relative to grid axes, or to a linear positioning element). The type of placement is determined by the various subtypes of IfcObjectPlacement. An object placement must be provided if a representation is present. |
| 7 | Representation | OPTIONAL IfcProductRepresentation |
Reference to the representations of the product, being either a representation (IfcProductRepresentation) or as a special case a shape representations (IfcProductDefinitionShape). The product definition shape provides for multiple geometric representations of the shape property of the object within the same object coordinate system, defined by the object placement. |
| ReferencedBy | SET [0:?] OF IfcRelAssignsToProduct FOR RelatingProduct |
Reference to the IfcRelAssignsToProduct relationship, by which other products, processes, controls, resources or actors (as subtypes of IfcObjectDefinition) can be related to this product. |
|
| PositionedRelativeTo | SET [0:?] OF IfcRelPositions FOR RelatedProducts |
No description available. |
|
| ReferencedInStructures | SET [0:?] OF IfcRelReferencedInSpatialStructure FOR RelatedElements |
No description available. |
|
| IfcElement (13) | |||
| 8 | Tag | OPTIONAL IfcIdentifier |
The tag (or label) identifier at the particular instance of a product, e.g. the serial number, or the position number. It is the identifier at the occurrence level. |
| FillsVoids | SET [0:1] OF IfcRelFillsElement FOR RelatedBuildingElement |
Reference to the IfcRelFillsElement Relationship that puts the element as a filling into the opening created within another element. |
|
| ConnectedTo | SET [0:?] OF IfcRelConnectsElements FOR RelatingElement |
Reference to the element connection relationship. The relationship then refers to the other element to which this element is connected to. |
|
| IsInterferedByElements | SET [0:?] OF IfcRelInterferesElements FOR RelatedElement |
Reference to the interference relationship to indicate the element that is interfered. The relationship, if provided, indicates that this element has an interference with one or many other elements. |
|
| InterferesElements | SET [0:?] OF IfcRelInterferesElements FOR RelatingElement |
Reference to the interference relationship to indicate the element that interferes. The relationship, if provided, indicates that this element has an interference with one or many other elements. |
|
| HasProjections | SET [0:?] OF IfcRelProjectsElement FOR RelatingElement |
Projection relationship that adds a feature (using a Boolean union) to the IfcBuildingElement. |
|
| HasOpenings | SET [0:?] OF IfcRelVoidsElement FOR RelatingBuildingElement |
Reference to the IfcRelVoidsElement relationship that creates an opening in an element. An element can incorporate zero-to-many openings. For each opening, that voids the element, a new relationship IfcRelVoidsElement is generated. |
|
| IsConnectionRealization | SET [0:?] OF IfcRelConnectsWithRealizingElements FOR RealizingElements |
Reference to the connection relationship with realizing element. The relationship, if provided, assigns this element as the realizing element to the connection, which provides the physical manifestation of the connection relationship. |
|
| ProvidesBoundaries | SET [0:?] OF IfcRelSpaceBoundary FOR RelatedBuildingElement |
Reference to space boundaries by virtue of the objectified relationship IfcRelSpaceBoundary. It defines the concept of an element bounding spaces. |
|
| ConnectedFrom | SET [0:?] OF IfcRelConnectsElements FOR RelatedElement |
Reference to the element connection relationship. The relationship then refers to the other element that is connected to this element. |
|
| ContainedInStructure | SET [0:1] OF IfcRelContainedInSpatialStructure FOR RelatedElements |
Containment relationship to the spatial structure element, to which the element is primarily associated. This containment relationship has to be hierarchical, i.e. an element may only be assigned directly to zero or one spatial structure. |
|
| HasCoverings | SET [0:?] OF IfcRelCoversBldgElements FOR RelatingBuildingElement |
Reference to IfcCovering by virtue of the objectified relationship IfcRelCoversBldgElement. It defines the concept of an element having coverings associated. |
|
| HasSurfaceFeatures | SET [0:?] OF IfcRelAdheresToElement FOR RelatingElement |
Reference to the IfcRelAdheresToElement relationship that adheres a IfcSurfaceFeature to an element. An element can incorporate zero-to-many surface features in one relationship. |
|
| Click to show 34 hidden inherited attributes Click to hide 34 inherited attributes | |||
| IfcBeam (1) | |||
| 9 | PredefinedType | OPTIONAL IfcBeamTypeEnum |
Predefined generic type for a beam that is specified in an enumeration. There may be a property set given specifically for the predefined types. |
6.1.3.1.4 Formal propositions
| Name | Description |
|---|---|
| CorrectPredefinedType |
Either the PredefinedType attribute is unset (e.g. because an IfcBeamType is associated), or the inherited attribute ObjectType shall be provided, if the PredefinedType is set to USERDEFINED. |
|
|
| CorrectTypeAssigned |
Either there is no beam type object associated, i.e. the IsTypedBy inverse relationship is not provided, or the associated type object has to be of type IfcBeamType. |
|
|
6.1.3.1.5 Property sets
-
Pset_BeamCommon
- Reference
- Status
- Span
- Slope
- Roll
- IsExternal
- ThermalTransmittance
- LoadBearing
- FireRating
-
Pset_ConcreteElementGeneral
- AssemblyPlace
- CastingMethod
- StructuralClass
- StrengthClass
- ExposureClass
- ReinforcementVolumeRatio
- ReinforcementAreaRatio
- DimensionalAccuracyClass
- ConstructionToleranceClass
- ConcreteCover
- ConcreteCoverAtMainBars
- ConcreteCoverAtLinks
- ReinforcementStrengthClass
-
Pset_Condition
- AssessmentDate
- AssessmentCondition
- AssessmentDescription
- AssessmentType
- AssessmentMethod
- LastAssessmentReport
- NextAssessmentDate
- AssessmentFrequency
-
Pset_ConstructionAdministration
- ProcurementMethod
- SpecificationSectionNumber
- SubmittalIdentifer
-
Pset_ConstructionOccurance
- InstallationDate
- ModelNumber
- TagNumber
- AssetIdentifier
-
Pset_ElementKinematics
- CyclicPath
- CyclicRange
- LinearPath
- LinearRange
- MaximumAngularVelocity
- MaximumConstantSpeed
- MinimumTime
-
Pset_ElementKinematics
- CyclicPath
- CyclicRange
- LinearPath
- LinearRange
- MaximumAngularVelocity
- MaximumConstantSpeed
- MinimumTime
-
Pset_EnvironmentalCondition
- ReferenceAirRelativeHumidity
- ReferenceEnvironmentTemperature
- MaximumAtmosphericPressure
- StorageTemperatureRange
- MaximumWindSpeed
- OperationalTemperatureRange
- MaximumRainIntensity
- SaltMistLevel
- SeismicResistance
- SmokeLevel
- MaximumSolarRadiation
-
Pset_EnvironmentalImpactIndicators
- Reference
- FunctionalUnitReference
- IndicatorsUnit
- LifeCyclePhase
- ExpectedServiceLife
- TotalPrimaryEnergyConsumptionPerUnit
- WaterConsumptionPerUnit
- HazardousWastePerUnit
- NonHazardousWastePerUnit
- ClimateChangePerUnit
- AtmosphericAcidificationPerUnit
- RenewableEnergyConsumptionPerUnit
- NonRenewableEnergyConsumptionPerUnit
- ResourceDepletionPerUnit
- InertWastePerUnit
- RadioactiveWastePerUnit
- StratosphericOzoneLayerDestructionPerUnit
- PhotochemicalOzoneFormationPerUnit
- EutrophicationPerUnit
-
Pset_EnvironmentalImpactValues
- TotalPrimaryEnergyConsumption
- WaterConsumption
- HazardousWaste
- NonHazardousWaste
- ClimateChange
- AtmosphericAcidification
- RenewableEnergyConsumption
- NonRenewableEnergyConsumption
- ResourceDepletion
- InertWaste
- RadioactiveWaste
- StratosphericOzoneLayerDestruction
- PhotochemicalOzoneFormation
- Eutrophication
- LeadInTime
- Duration
- LeadOutTime
-
Pset_InstallationOccurrence
- InstallationDate
- AcceptanceDate
- PutIntoOperationDate
-
Pset_MaintenanceStrategy
- AssetCriticality
- AssetFrailty
- AssetPriority
- MonitoringType
- AccidentResponse
-
Pset_MaintenanceTriggerCondition
- ConditionTargetPerformance
- ConditionMaintenanceLevel
- ConditionReplacementLevel
- ConditionDisposalLevel
-
Pset_MaintenanceTriggerDuration
- DurationTargetPerformance
- DurationMaintenanceLevel
- DurationReplacementLevel
- DurationDisposalLevel
-
Pset_MaintenanceTriggerPerformance
- TargetPerformance
- PerformanceMaintenanceLevel
- ReplacementLevel
- DisposalLevel
-
Pset_ManufacturerOccurrence
- AcquisitionDate
- BarCode
- SerialNumber
- BatchReference
- AssemblyPlace
- ManufacturingDate
-
Pset_ManufacturerTypeInformation
- GlobalTradeItemNumber
- ArticleNumber
- ModelReference
- ModelLabel
- Manufacturer
- ProductionYear
- AssemblyPlace
- OperationalDocument
- SafetyDocument
- PerformanceCertificate
-
Pset_PrecastConcreteElementFabrication
- TypeDesignation
- ProductionLotId
- SerialNumber
- PieceMark
- AsBuiltLocationNumber
- ActualProductionDate
- ActualErectionDate
-
Pset_PrecastConcreteElementGeneral
- TypeDesignation
- CornerChamfer
- ManufacturingToleranceClass
- FormStrippingStrength
- LiftingStrength
- ReleaseStrength
- MinimumAllowableSupportLength
- InitialTension
- TendonRelaxation
- TransportationStrength
- SupportDuringTransportDescription
- SupportDuringTransportDocReference
- HollowCorePlugging
- CamberAtMidspan
- BatterAtStart
- BatterAtEnd
- Twisting
- Shortening
- PieceMark
- DesignLocationNumber
-
Pset_ReinforcementBarPitchOfBeam
- Description
- Reference
- StirrupBarPitch
- SpacingBarPitch
-
Pset_RepairOccurrence
- RepairContent
- RepairDate
- MeanTimeToRepair
-
Pset_Risk
- RiskName
- RiskType
- NatureOfRisk
- RiskAssessmentMethodology
- UnmitigatedRiskLikelihood
- UnmitigatedRiskConsequence
- UnmitigatedRiskSignificance
- MitigationPlanned
- MitigatedRiskLikelihood
- MitigatedRiskConsequence
- MitigatedRiskSignificance
- MitigationProposed
- AssociatedProduct
- AssociatedActivity
- AssociatedLocation
-
Pset_ServiceLife
- ServiceLifeDuration
- MeanTimeBetweenFailure
-
Pset_Tolerance
- ToleranceDescription
- ToleranceBasis
- OverallTolerance
- HorizontalTolerance
- OrthogonalTolerance
- VerticalTolerance
- PlanarFlatness
- HorizontalFlatness
- ElevationalFlatness
- SideFlatness
- OverallOrthogonality
- HorizontalOrthogonality
- OrthogonalOrthogonality
- VerticalOrthogonality
- OverallStraightness
- HorizontalStraightness
- OrthogonalStraightness
- VerticalStraightness
-
Pset_Uncertainty
- UncertaintyBasis
- UncertaintyDescription
- HorizontalUncertainty
- LinearUncertainty
- OrthogonalUncertainty
- VerticalUncertainty
-
Pset_Warranty
- WarrantyIdentifier
- WarrantyStartDate
- IsExtendedWarranty
- WarrantyPeriod
- WarrantyContent
- PointOfContact
- Exclusions
-
Qto_BeamBaseQuantities
- Length
- CrossSectionArea
- OuterSurfaceArea
- GrossSurfaceArea
- NetSurfaceArea
- GrossVolume
- NetVolume
- GrossWeight
- NetWeight
-
Qto_BodyGeometryValidation
- GrossSurfaceArea
- NetSurfaceArea
- GrossVolume
- NetVolume
- SurfaceGenusBeforeFeatures
- SurfaceGenusAfterFeatures
6.1.3.1.6 Concept usage
| Concept | Usage | Description | |
|---|---|---|---|
| IfcRoot (2) | |||
| Revision Control | General |
Ownership, history, and merge state is captured using IfcOwnerHistory. |
|
| Software Identity | General |
IfcRoot assigns the globally unique ID. In addition it may provide for a name and a description about the concept. |
|
| IfcObjectDefinition (9) | |||
| Aggregation | General |
No description available. |
|
| Approval Association | General |
No description available. |
|
| Classification Association | General |
Any object occurrence or object type can have a reference to a specific classification reference, i.e. to a particular facet within a classification system. |
|
| Constraint Association | General |
No description available. |
|
| Document Association | General |
No description available. |
|
| Library Association | General |
No description available. |
|
| Material Association | General |
No description available. |
|
| Material Single | General |
No description available. |
|
| Nesting | General |
No description available. |
|
| IfcObject (5) | |||
| Assignment to Group | General |
No description available. |
|
| Object Predefined Type | General |
No description available. |
|
| Object Typing | General |
Any object occurrence can be typed by being assigned to a common object type utilizing this concept. A particular rule, restricting the applicable subtypes of IfcTypeObject that can be assigned, is introduced by overriding this concept at the level of subtypes of IfcObject. This concept can be applied to the following resources: |
|
| Object User Identity | General |
An attribute Name and optionally Description can be used for all subypes of IfcObject. For those subtypes, that have an object type definition, such as ifcBeam - IfcBeamType, the common Name and optionally Description is associated with the object type. |
|
| Property Sets with Override | General |
Any object occurrence can hold property sets, either directly at the object occurrence as element specific property sets, or at the object type, as type property sets. In this case, the properties that are provided to the object occurrence are the combinations of element specific and type properties. In case, that the same property (within the same property set, is defined both, in occurrence and type properties, the property value of the occurrence property overrides the property value of the type property. |
|
| IfcProduct (17) | |||
| Body Geometry | General |
The body or solid model geometric representation of an IfcProduct is typically defined using a Tessellation or Brep. Subtypes may provide recommendations on other representation types that may be used. The following attribute values for the IfcShapeRepresentation holding this geometric representation shall be used:
|
|
| Box Geometry | General |
No description available. |
|
| CoG Geometry | General |
No description available. |
|
| Mapped Geometry | General |
No description available. |
|
| Product Geometric Representation | General |
The geometric representation of any IfcProduct is provided by the IfcProductDefinitionShape allowing multiple geometric representations. It uses the Product Placement concept utilizing IfcLocalPlacement to establish an object coordinate system, within all geometric representations are founded. |
|
| Product Geometry Colour | General |
No description available. |
|
| Product Geometry Layer | General |
No description available. |
|
| Product Local Placement | General |
No description available. |
|
| Product Relative Positioning | General |
If the IfcProduct Product Placement is placed relative to an IfcPositioningElement this relationship covers the information on which IfcPositioningElement positions the IfcProduct. |
|
| Product Span Positioning | General |
No description available. |
|
| Product Topology Representation | General |
No description available. |
|
| Property Sets for Objects | General |
This concept can be applied to the following resources: |
|
| Quantity Sets | General |
This concept can be applied to the following resources: |
|
| Reference Geometry | General |
No description available. |
|
| Reference SweptSolid Geometry | General |
No description available. |
|
| Reference SweptSolid PolyCurve Geometry | General |
No description available. |
|
| Reference Tessellation Geometry | General |
No description available. |
|
| IfcElement (45) | |||
| Body AdvancedBrep Geometry | General |
An IfcElement (so far no further constraints are defined at the level of its subtypes or by view definitions) may be represented as a single or multiple boundary representation models, which include advanced surfaces, usually refered to as NURBS surfaces. The 'AdvancedBrep' representation allows for the representation of complex free-form element shape. |
|
| Body AdvancedSwept Directrix Geometry | General |
No description available. |
|
| Body AdvancedSwept DiskSolid PolyCurve Geometry | General |
No description available. |
|
| Body AdvancedSwept Tapered Geometry | General |
No description available. |
|
| Body AdvancedSweptSolid Geometry | General |
No description available. |
|
| Body Brep Geometry | General |
Any IfcElement (so far no further constraints are defined at the level of its subtypes) may be represented as a single or multiple Boundary Representation models (which are restricted to be faceted Brep's with or without voids). The Brep representation allows for the representation of complex element shape. ![]() |
|
| Body CSG Geometry | General |
Any IfcElement (so far no further constraints are defined at the level of its subtypes) may be represented a CSG primitive or CSG tree. The CSG representation allows for the representation of complex element shape. |
|
| Body Clipping Geometry | General |
No description available. |
|
| Body SectionedSolidHorizontal | General |
No description available. |
|
| Body SurfaceModel Geometry | General |
Any IfcElement (so far no further constraints are defined at the level of its subtypes) may be represented as a single or multiple surface models, based on either shell or face based surface models. It may also include tessellated models. ![]() |
|
| Body SurfaceOrSolidModel Geometry | General |
Any IfcElement (so far no further constraints are defined at the level of its subtypes) may be represented as a mixed representation, including surface and solid models. |
|
| Body SweptSolid Composite Geometry | General |
No description available. |
|
| Body SweptSolid CompositeCurve Geometry | General |
No description available. |
|
| Body SweptSolid Geometry | General |
No description available. |
|
| Body SweptSolid ParameterizedProfile Geometry | General |
No description available. |
|
| Body SweptSolid PolyCurve Geometry | General |
No description available. |
|
| Body Tessellation Geometry | Reference View |
Any IfcElement (so far no further constraints are defined at the level of its subtypes) may be represented as a single or multiple tessellated surface models, in particular triangulated surface models. |
|
| Box Geometry | General |
![]() |
|
| CoG Geometry | General |
The 'CoG', Center of Gravity, shape representation is used as a means to verify the correct import by comparing the CoG of the imported geometry with the explicily provided CoG created during export. |
|
| Element Covering | General |
No description available. |
|
| Element Interference | General |
No description available. |
|
| Element Nesting | General |
A host element can nest connected components. This should be used when there is a specific position or form factor to attach specific elements. |
|
| Element Occurrence Attributes | General |
No description available. |
|
| Element Openings | General |
No description available. |
|
| Element Projecting | General |
No description available. |
|
| Element Voiding | General |
No description available. |
|
| Element Voiding Features | General |
No description available. |
|
| FootPrint Annotation Geometry | General |
No description available. |
|
| FootPrint GeomSet PolyCurve Geometry | General |
No description available. |
|
| FootPrint Geometry | General |
No description available. |
|
| Lighting Geometry | General |
No description available. |
|
| Mapped Geometry | General |
Any IfcElement (so far no further constraints are defined at the level of its subtypes) may be represented using the 'MappedRepresentation'. This shall be supported as it allows for reusing the geometry definition of a type at all occurrences of the same type. The results are more compact data sets. The same constraints, as given for 'SurfaceOrSolidModel', 'SurfaceModel', 'Tessellation', 'Brep', and 'AdvancedBrep' geometric representation, shall apply to the IfcRepresentationMap. |
|
| Object Typing | General |
This concept can be applied to the following resources: |
|
| Product Grid Placement | General |
No description available. |
|
| Product Linear Placement | General |
Product placement with a Product Linear Placement template. It defines the local coordinate system based on the curve which is referenced by IfcLinearPlacement.RelativePlacement which is an IfcAxis2PlacementLinear.Location using an IfcPointByDistanceExpression.BasisCurve. The local coordinate system is based on the tangent of the curve at Location, its normal in the global Z plane and the cross product of the aforementioned vectors. |
|
| Product Local Placement | General |
The object placement for any subtype of IfcElement is defined by the IfcObjectPlacement, either IfcLocalPlacement or IfcGridPlacement, which defines the local object coordinate system that is referenced by all geometric representations of that IfcElement. |
|
| Profile 3D Geometry | General |
No description available. |
|
| Profile Geometry | General |
No description available. |
|
| Property Sets for Objects | General |
This concept can be applied to the following resources:
|
|
| Spatial Containment | General |
This concept can be applied to the following resources: |
|
| Surface 3D Geometry | General |
No description available. |
|
| Surface Feature Adherence | General |
No description available. |
|
| Surface Geometry | General |
No description available. |
|
| Surface Sectioned Geometry | General |
No description available. |
|
| Surface Tessellation Geometry | General |
No description available. |
|
| IfcBuiltElement (3) | |||
| Object Typing | General |
This concept can be applied to the following resources: |
|
| Product Assignment | General |
This concept can be applied to the following resources: |
|
| Surface 3D Geometry | General |
Some IfcBuildingElement may be represented by an surface as an abstract geometric representation. See each subtype for specific guidance. |
|
| Click to show 81 hidden inherited concepts Click to hide 81 inherited concepts | |||
| IfcBeam (12) | |||
| Axis 3D Geometry | General |
The axis representation can be used to represent the fundamental orientation and extents of a beams's body. If an IfcMaterialProfileSetUsage is used, the axis representation is used to locate the profile. In addition:
As shown in Figure 6.1.3.1.D, the axis shall be defined along the z axis of the object coordinate system. ![]() As shown in Figure 6.1.3.1.E, the axis representation must be positioned at the IfcMaterialProfileSetUsage.CardinalPoint, and parallel to the IfcExtrudedAreaSolid.ExtrudedDirection. This offset between the axis line and the IfcExtrudedAreaSolid.Position must correlate with the chosen IfcMaterialProfileSetUsage.CardinalPoint. ![]() |
|
| Body AdvancedSweptSolid Geometry | General |
|
|
| Body Clipping Geometry | General |
Figure 6.1.3.1.H illustrates use of IfcBooleanClippingResult between an IfcExtrudedAreaSolid and an IfcHalfSpaceSolid to create a clipped body. ![]() |
|
| Body SweptSolid Geometry | General |
When an (IfcMaterialProfileSetUsage) is assigned to the IfcBeam:
Figure 6.1.3.1.G illustrates the 'SweptSolid' geometric representation. There are no restrictions or conventions on how to use the local placement (black), solid of extrusion placement (red) and profile placement (green). ![]() Figure 6.1.3.1.H illustrates the use of non-perpendicular extrusion to create the IfcExtrudedAreaSolid. ![]() If parametric profiles are used, the parameters may be interpreted to be the dimensions of the beam:
![]() |
|
| Element Composition | General |
No description available. |
|
| Material Profile Set Usage | General |
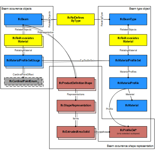
Figure 6.1.3.1.I illustrates assignment of IfcMaterialProfileSetUsage and IfcMaterialProfileSet to the IfcColumnType and the IfcColumn occurrence. Both the IfcMaterialProfileSet and IfcProfileDef is shared between all occurrences. ![]() Figure 6.1.3.1.J illustrates cardinal point alignment. The use of IfcCardinalPointEnum must be consistent with the placement of the extrusion body provided by IfcExtrudedAreaSolid.Position. ![]() Figure 6.1.3.1.K illustrates assignment of a composite profile by using IfcCompositeProfileDef for geometric representation and several IfcMaterialProfile entities within the IfcMaterialProfileSet. ![]() |
|
| Material Set | General |
This concept can be applied to the following resources:
|
|
| Object Typing | General |
This concept can be applied to the following resources: |
|
| Product Assignment | General |
This concept can be applied to the following resources:
|
|
| Property Sets for Objects | General |
This concept can be applied to the following resources: |
|
| Quantity Sets | General |
This concept can be applied to the following resources: |
|
| Spatial Containment | General |
The IfcBeam, as any subtype of IfcBuildingElement, may participate alternatively in one of the two different containment relationships:
|
|
6.1.3.1.7 Formal representation
ENTITY IfcBeam
SUBTYPE OF (IfcBuiltElement);
PredefinedType : OPTIONAL IfcBeamTypeEnum;
WHERE
CorrectPredefinedType : NOT(EXISTS(PredefinedType)) OR
(PredefinedType <> IfcBeamTypeEnum.USERDEFINED) OR
((PredefinedType = IfcBeamTypeEnum.USERDEFINED) AND EXISTS (SELF\IfcObject.ObjectType));
CorrectTypeAssigned : (SIZEOF(IsTypedBy) = 0) OR
('IFC4X3.IFCBEAMTYPE' IN TYPEOF(SELF\IfcObject.IsTypedBy[1].RelatingType));
END_ENTITY;











